
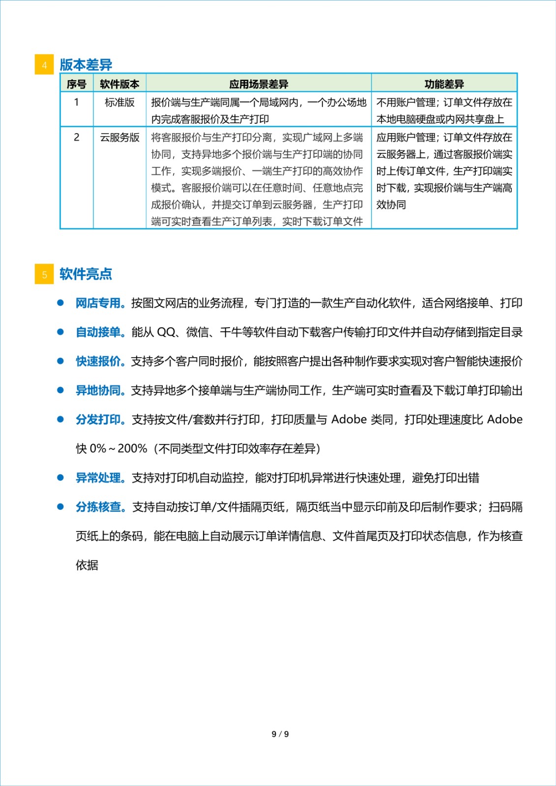
網wang店dian快kuai印yin寶bao是shi為wei了le滿man足zu基ji於yu互hu聯lian網wang上shang圖tu文wen快kuai印yin接jie單dan,實shi現xian快kuai速su報bao價jia和he高gao質zhi量liang快kuai捷jie批pi量liang打da印yin。軟ruan件jian的de核he心xin優you勢shi是shi按an照zhao網wang店dian業ye務wu流liu程cheng,自zi動dong接jie收shou文wen件jian、快速報價和高質量批量打印。 其中【標準版】應用場景是報價與生產同屬一個局域網內(同一辦公生產場地);端口數限製規則是軟件報價模塊不限製端口應用數,其他模塊按軟件應用連接數限製端口數。










